【重要通知】2022年现代供应链体系建设项目线上申报有关事项的通知
2022-10-28 09:30:40

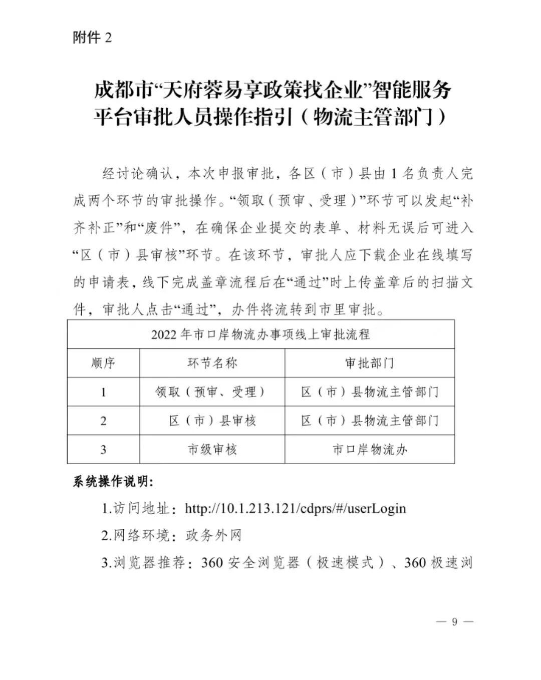
为持续贯彻落实《成都市人民政府办公厅关于印发精准支持现代供应链体系发展政策措施的通知》(成办发[2019]41号)精神,按照《成都市现代供应链体系建设项目和资金管理办法(试行)》(成口岸物流办发(2020)12号)相关要求,市口岸物流办在全市范围内启动了2022年现代供应链体系建设项目申报工作。为进一步贯彻市委、市政府关于优化营商环境的决策部署,推动惠企政策在“天府蓉易享”平台集中汇聚,2022年项目申报采取线上方式组织,线上系统于2022年9月27日开放,现将线上申报有关事项通知如下:

图片

图片

图片

图片

图片

图片

图片

图片

图片

图片

图片

图片

图片

图片

图片

图片